KEEPAY: VIRTUAL WALLET

UX / UI DESIGN — LOGO DESIGN

KEY GOAL

Design the user experience and interface for Keepay, a virtual wallet that helps people send and receive payments, and pay for goods and services at local stores, without having to worry about bank transfers or cash. The app allows users to store multiple credit cards, link their bank accounts, and make purchases easily. This project included the design of a mobile app and a web version, along with two administrative dashboards, one for internal company use and one for merchants.

— MY ROLE

Product Designer


SKILLS APPLIED

  • Visual Design
  • Information Architecture
  • User Flows
  • Wireframes
  • Prototypes
  • Naming
  • Logo design
  • Visual identity

Style guidelines


PROJECT DATE

  • 2017 – 2018

The Challenge

The main challenge was to create a platforms for users to manage their finances and make payments in a way that was intuitive, easy to understand, but most of all secure and transparent. Keepay needed to differentiate itself from other apps in the market by making the experience both accessible and reliable, especially for users who might not be familiar with mobile wallets.


Research

I first conducted research on the current market offerings and our target audience. This included competitive analysis, interviews and user surveys. I gathered insights into what users wanted from a mobile wallet, especially regarding ease of use, trustworthiness, and the ability to manage their finances securely. Our research revealed that users valued a simple, intuitive experience with clear communication about how their finances are being managed through the app.


Ideation

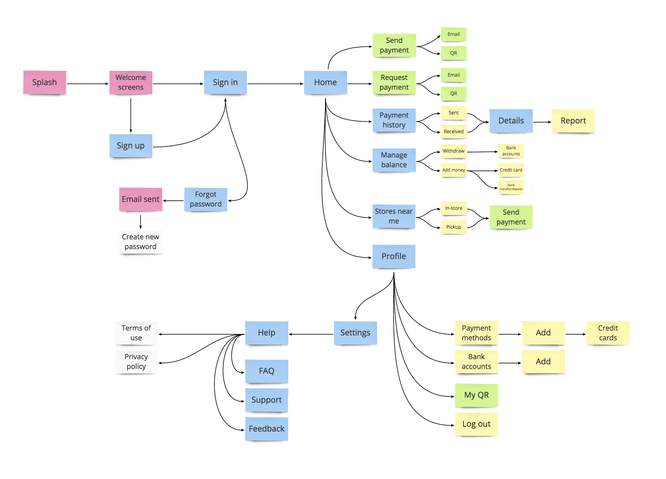
After gathering user insights, I worked closely with the founders and engineers to define the main features of the app. We created user stories and user flows, prioritizing easy navigation and transparency. I focused on simplifying the process for users to add payment methods, send and receive payments, and check their transaction history. I first created low-fidelity wireframes and prototypes that simulated the screen-to-screen flow and key interactions. These wireframes helped validate the flow and set the foundation for the design.


Design

Once the user flows were confirmed, I designed the visual elements of the interface and created high-fidelity prototypes. The interface had to feel secure yet approachable, with elements like color and typography reflecting its reliability. We need to make sure that users could complete tasks like sending payments or reviewing their transaction history without any confusion. I also worked on the design of two administrative dashboards. The first one was for internal use by the company, allowing them to manage payments, view transaction statuses, and oversee the system’s performance. The second dashboard was for merchants, providing them with tools to manage their business transactions, and facilitate communication with Keepay. Additionally, I designed the brand’s visual identity, including the logo and style guide. The logo was created with a focus on simplicity and reliability, designed to be easily recognizable by both tech-savvy users and those who might be new to mobile wallets.


Testing and Iteration

We conducted multiple rounds of user testing, gathering feedback from both users and merchants, as well as stakeholders, to refine the overall user experience and visual design. These rounds of feedback led to making adjustments to the interface, to make the navigation and access to key features more seamless.


Key Learnings

  • – User feedback was crucial for designing an intuitive financial tool, especially in areas like payment processing and account management.
  • – Clarity in visual design is essential for building trust, particularly when it comes to financial platforms.
  • – Designing for multiple user types—end users, merchants, and admin support—requires balancing functionality with simplicity, making sure all parties can achieve their goals without confusion.


Conclusion

Keepay allowed me to apply my design skills to a functional and impactful product. Designing a financial tool with an emphasis on usability and trust helped me better understand the unique challenges faced when designing for fintech. The process of working on both the app and web versions, provided me with valuable experience when designing for multi-platform and cross-functional collaboration.